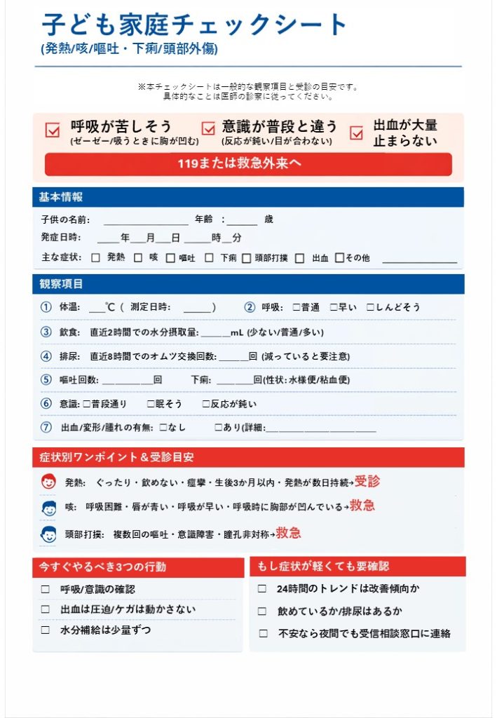
「子どもの体調で迷ったとき、まず何を見ればよいか?」を一枚で整理できるチェックシートです。
観察ポイント、時間経過、緊急サイン、家庭での初期対応を体系的にまとめました。
PDFで保存して冷蔵庫やスマホに貼ると便利です。
目次
使い方
このシートは「観察 → 時間経過 → 緊急度判定 → 対応」の流れで使います。
症状別の詳細は本文中のリンクから参照してください。
発症からの時間軸別のポイント(0–2時間/2–24時間/24時間以上)
- 0–2時間:安静・短期観察・初期処置の実行(嘔吐後の姿勢、冷やす/温めるなど)
- 2–24時間:症状のトレンド確認(熱の推移、飲めるか、尿量)
- 24時間以上:改善なければ受診検討、発熱継続・摂取量低下で即受診
今すぐやるべきこと3つ
- 呼吸・意識を確認
- 出血は圧迫
- 水分補給は少量ずつ
家庭でできる初期対応
- 発熱:着衣調整、水分補給
- 嘔吐:側臥位で少量ずつ水分補給
- 出血:圧迫止血、動かさない
- 咳:呼吸を観察、あるならSpO2測定
「緊急チェックシート」ダウンロード

症状別ミニガイド&関連記事
✅発熱:ぐったりしている/飲めない/痙攣→救急
救急医パパの育児ノート


【救急医が徹底解説】子どもの発熱。本当の「様子見」と「即受診」の全知識 | 救急医パパの育児ノート
「子供の発熱、いつ病院に行く?」救急医でパパの私が、受診の目安となる「1・3・5日ルール」を解説。夜間の救急判断に使えるトリアージ表や、仕事を休む罪悪感への処方箋…
✅咳:呼吸が苦しそう/唇が紫っぽい/声がかすれる → 救急
救急医パパの育児ノート


【医師解説】その咳、様子見で大丈夫?1歳〜5歳の『夜の咳』緊急度チェックと、家でできる5つのケア | 救急…
【医師解説】1歳〜5歳の子供が夜中に咳が止まらない時、救急に行くべきか迷いませんか?危険なサイン(陥没呼吸)のチェックリストや、はちみつ・加湿などのホームケア、薬…
✅嘔吐・下痢:脱水(おしっこ量減少、ぐったり)→ 受診
救急医パパの育児ノート


【医師が解説】子どもの「嘔吐・下痢」正しい水分補給と食事(OS-1はいつ使う?) | 救急医パパの育児ノート
【救急医解説】夜中に子供が吐いた時の「受診目安」と「ホームケア」完全ガイド。吐かせない水分補給「5分おきスプーン1杯」や、ノロウイルス消毒法、コンビニ食事術まで網…
✅頭を打った:意識障害、嘔吐反復、瞳孔左右差→救急
救急医パパの育児ノート


【救急医が解説】子供が頭を打った!受診の目安は?「様子見」で本当に大丈夫?医師の判断基準と経過観察完…
子供が頭を打った時、病院に行くべき?救急医パパが、危険なサインや受診の目安、CT検査の判断基準を解説。帰宅後48時間の「様子見」のポイント、お風呂や睡眠の注意点など…
その他の症状
✅切り傷・擦り傷
救急医パパの育児ノート


【救急医解説】子供の切り傷・擦り傷は消毒しない!「湿潤療法」の正しいやり方と受診の目安 | 救急医パパ…
「子供の怪我に消毒はNG?」現役救急医でパパの筆者が、痛くなく早くきれいに治す「湿潤療法」の正しい手順と、病院へ行くべき危険なサインを解説。絆創膏が剥がれない裏技…
✅やけど・熱傷
救急医パパの育児ノート


【医師解説】子供のやけど、救急車は呼ぶべき?跡を残さないための「最初の30分」の正解と、パパ・ママがで…
【医師解説】子供のやけど、救急車を呼ぶべき?跡を残さないための「最初の30分」の正しい冷却法やNG処置、形成外科など病院の選び方を解説。湿潤療法やヒルドイド等のケア…
✅発疹
救急医パパの育児ノート


【医師監修】子供の発疹、救急車はいつ呼ぶ?「コップで押す」危険度チェックと、夜を乗り切るホームケア完…
【救急医パパ監修】子供の発疹、救急車を呼ぶべき?家庭にあるコップで分かる危険なサイン「紫斑」のチェック法や、夜間の痒み対策、お風呂の可否を徹底解説。手足口病や突…
✅腹痛
救急医パパの育児ノート


【医師解説】子供の腹痛。親が確認すべき全手順|受診目安と各疾患のサイン | 救急医パパの育児ノート
夜中に子供が「お腹痛い」と泣いたら必読。救急医パパが、救急車を呼ぶべき「危険なサイン」と自宅ケアを解説します。男児は見逃せない「精巣捻転」や「腸重積」のチェック…
✅便秘
救急医パパの育児ノート


救急医パパが教える「子供の便秘」完全ガイド | 救急医パパの育児ノート
救急医パパが教える子供の便秘完全ガイド。泣くほど痛がる時の対処法、受診の目安、薬や浣腸への誤解(癖になる?)まで徹底解説。モビコールの飲ませ方やマッサージなど、…
✅骨折・脱臼・肘内障
救急医パパの育児ノート


【救急医解説】1〜5歳の骨折・肘内障、親が知るべき全対応マニュアル|受診判断からお風呂・リハビリまで |…
救急医の筆者が、1〜5歳の子供の骨折・肘内障への対応を徹底解説。受傷直後の見分け方や受診判断、ギプス生活のお風呂・痒み対策、衣服のリメイク、リハビリの遊びまでを網…
✅耳の痛み・中耳炎
救急医パパの育児ノート


【医師監修】夜中に子供が「耳が痛い」と泣いたら?朝まで待てる3つの基準とホームケア | 救急医パパの育児…
【医師監修】夜中に子供が「耳が痛い」と泣いた時の対処法を解説。救急受診の目安となる「朝まで待てる基準」と、痛み止めや冷却など「今すぐできる3つのホームケア」を紹…

コメント